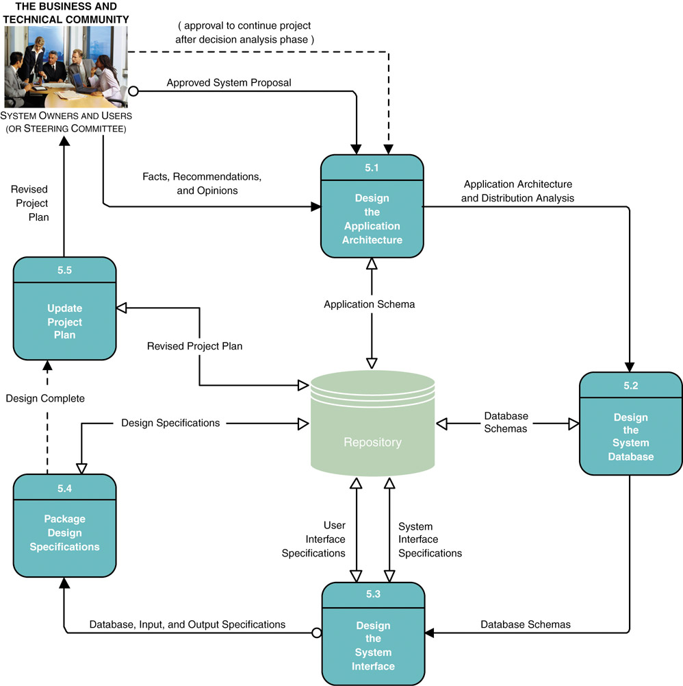
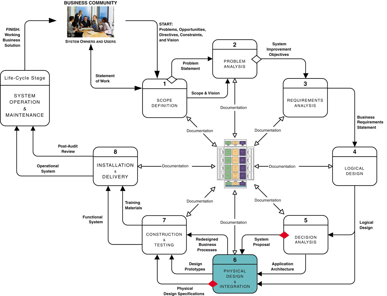
System Design Context

Design Process

Data

Process

Inputs/Outputs

OO Alternative